Bambu Lab X1C: 7 уникальных проблем и пошаговые решения
Micro LiDAR, USB-C кабель, отказ плат, шестерни экструдера, purge chute — 7 уникальных проблем Bambu Lab X1 Carbon с HMS-кодами и пошаговыми решениями.
Bambu Lab X1 Carbon — флагман линейки Bambu Lab с Micro LiDAR, закрытой камерой и CoreXY-кинематикой до 500 мм/с. Принтер отлично показывает себя с инженерными материалами (PA-CF, PC, ABS), но за три года эксплуатации сообщество накопило список уникальных проблем. Мы собрали 7 характерных багов X1C с HMS-кодами, причинами и пошаговыми решениями из официальной вики Bambu Lab, форума и реальных отзывов.
1. Отказ калибровки Micro LiDAR
Micro LiDAR — уникальная фича X1C/X1E, которой нет ни у P1S, ни у A1. Модуль на тулхеде обеспечивает flow calibration, инспекцию первого слоя и детекцию спагетти. При калибровке тулхед проезжает над специальной доской и делает серию снимков с лазером — если что-то идёт не так, вылетает ошибка HMS 0C00-0100-0001-000B (Failed to calibrate Micro Lidar).
Связанные HMS-коды: 0C00-0100-0001-0001 (камера оффлайн), 0C00-0100-0002-0002 (камера неисправна), 0C00-0100-0001-0003 (ошибка синхронизации MCU), 0C00-0100-0001-0004 (грязная линза). Все они указывают на проблемы LiDAR-модуля.
Причины
- Грязная калибровочная доска — пыль, остатки филамента или царапины на чёрно-белой мишени
- Грязный объектив LiDAR — отпечатки пальцев или пыль на линзе модуля
- Износ USB-C кабеля — данные LiDAR идут через тот же кабель, что и управление тулхедом
- Поломка камеры — редко, но модуль может выйти из строя (обычно на принтерах 2+ лет)
- Баг прошивки — некоторые версии вызывают ложные срабатывания
Решение
- Почистите калибровочную доску — протрите изопропиловым спиртом (IPA 99%). Убедитесь, что нет царапин и сколов
- Протрите линзу LiDAR — мягкая безворсовая ткань, аккуратно без давления
- Проверьте USB-C кабель — переткните на обоих концах (core PCB и тулхед). TH board LED должен гореть постоянно красным
- Запустите тестовый принт — иногда после пересинхронизации калибровка проходит
- Запустите Machine Calibration заново через меню принтера или обновите прошивку
- Замена Micro LiDAR модуля — крайний случай, если ничего не помогло. Печать продолжает работать без LiDAR, просто без инспекции первого слоя и flow calibration
2. Деградация USB-C кабеля тулхеда
USB-C кабель соединяет тулхед с основной платой и передаёт все данные: управление хотендом, вентиляторами, LED, а на X1C ещё и данные Micro LiDAR. Кабель постоянно изгибается при движении тулхеда по CoreXY-кинематике, и со временем контакты внутри деградируют. Это самая частая причина ошибки HMS 0500-0300-0001-0002 (Toolhead is malfunctioning).
Симптомы
- Потеря контроля тулхеда — хотенд не греется, вентиляторы и LED не работают
- Z homing failed — принтер не может определить нулевую точку Z
- LiDAR warnings — ложные ошибки калибровки (данные LiDAR идут через тот же кабель)
- Спонтанная остановка печати на полпути
Решение
- Выключите принтер — любые манипуляции с кабелем при включённом питании грозят коротким замыканием
- Откройте крышку кабельного канала и проверьте USB-C разъём на core PCB — он должен сидеть плотно, без люфта
- Проверьте разъём на тулхеде — снимите заднюю крышку тулхеда (2 винта) и переткните кабель
- Проверьте TH board LED — при нормальной работе он постоянно горит красным. Если мигает или не горит — кабель неисправен
- Замените кабель — используйте ТОЛЬКО оригинальный кабель Bambu Lab. Неоригинальные кабели могут повредить электронику TH Board
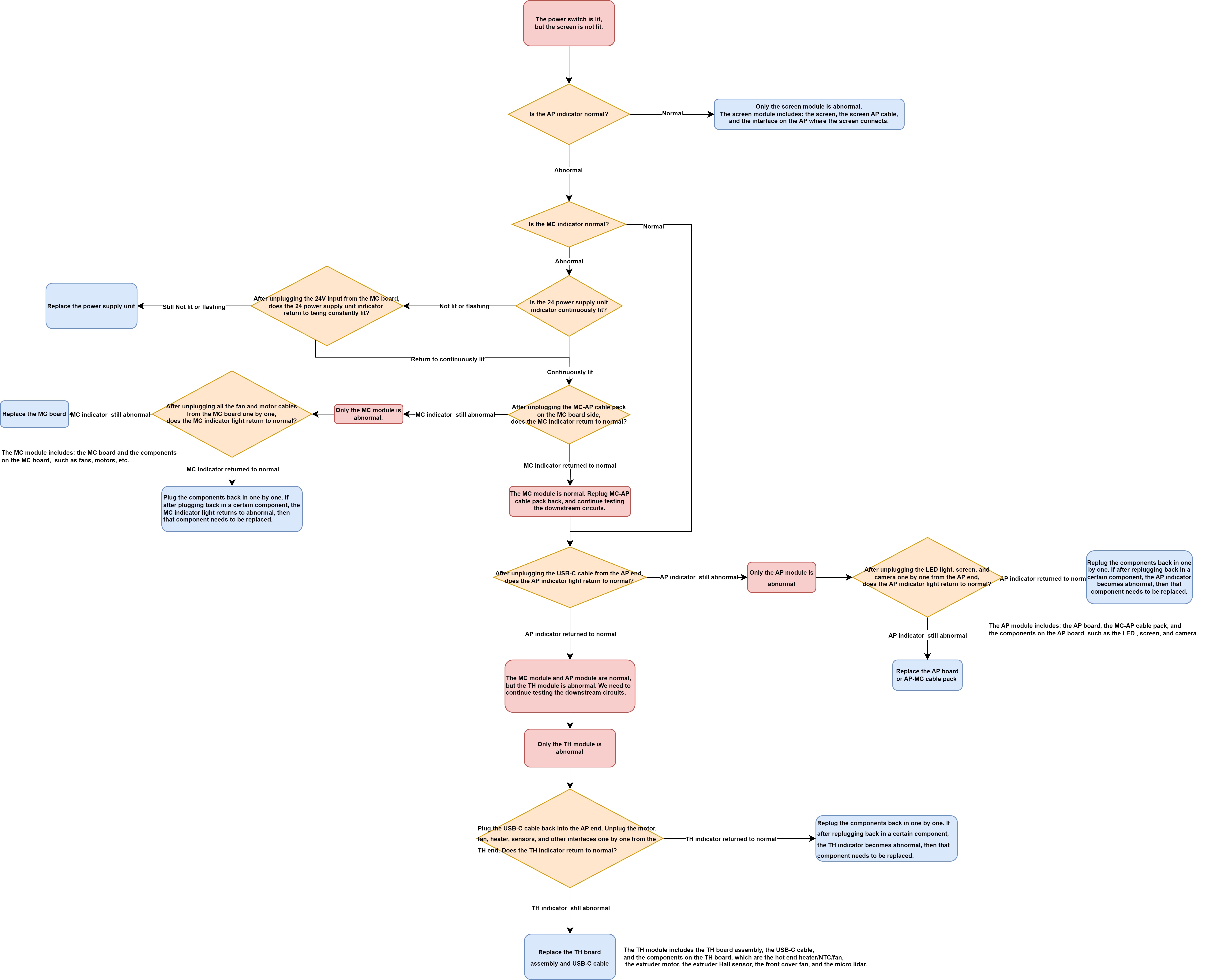
3. Отказ плат TH Board и MC Board
X1C имеет три основные платы: TH Board (тулхед), MC Board (управление моторами и датчиками) и AP Board (процессор, Wi-Fi, экран). Каждая имеет свой LED-индикатор для диагностики. Отказ любой из них вызывает ошибки HMS 0500-0300-0001-0001 или 0500-0300-0001-0002.
Диагностика по LED
- TH Board — постоянный красный LED. Если не горит → проблема с USB-C кабелем или самой платой
- MC Board — мигает красным раз в 5 секунд. Если не мигает → плата неисправна или нет питания
- AP Board — два LED: постоянный красный + мигающий раз в секунду. Если нет → проблема питания AP
Решение
- Выключите принтер и отключите питание от сети
- Проверьте MC-TH коннектор — это направленный разъём. Если вставить наоборот, гарантировано короткое замыкание. Ориентируйтесь по маркировке на плате
- Переткните все разъёмы — иногда контакт теряется от вибрации
- Осмотрите пайку — ищите потемнения, вздутия, отвалившиеся компоненты на плате
- Замена TH Board Set V9 — если диагностика показала неисправность TH Board. Комплект включает extruder board, interface board и FPC cable
4. Износ 6-pin кабеля сигнала стола
6-pin heatbed signal cable соединяет датчики выравнивания стола с MC Board. На X1 серии этот кабель тоньше и короче, чем на P-серии, и изнашивается быстрее. Симптомы появляются после нескольких сотен часов печати — ошибка HMS 0300-0100-0001-0007 (force sensor error, heatbed homing abnormal).
Симптомы
- Force sensor error — принтер думает, что стол деформирован
- Heatbed homing abnormal — стол не может определить нулевую точку
- Странные результаты mesh-калибровки стола (бугры, которых нет)
- Принтер отказывается начинать печать
Замена кабеля
- Снимите заднюю панель и разберите purge chute для доступа к нижней стороне heatbed
- Отключите старый 6-pin кабель от MC Board — разъём хрупкий, тяните за коннектор, не за провода
- Проложите новый кабель через заднюю панель, подключите к MC Board и heatbed
- Нанесите силиконовый клей на разъём — фиксирует от вибрации
- Выполните ручную калибровку стола после замены — автоматическая может дать неточные результаты
Подробный гайд замены с фото: 3DPrintBeginner — Bambu Lab X1 Heatbed Cable Replacement Guide. Если у вас V3 bed — конструкция кронштейна может отличаться.
5. Ускоренный износ шестерён экструдера
X1C позиционируется для инженерных материалов — PA-CF, PA-GF, PC, ABS-CF. Проблема в том, что абразивные частицы карбона и стекловолокна стирают стальные шестерни экструдера значительно быстрее, чем обычный PLA или PETG. Пользователь на форуме Bambu Lab сообщил о полном износе за 1200 часов. Обзор от FDMPrint.ru: 4129 часов с композитами — первая серьёзная поломка за всё время.
Симптомы
- Лёгкая недоэкструзия — нарастает постепенно
- Пропуски при подаче филамента (щёлканье экструдера)
- Печать «ватой» — филамент почти не экструдируется
- Визуально стёртые зубчики при извлечении модуля экструдера
Решение
- Hardened Steel Extruder Unit — официальный апгрейд от Bambu Lab для абразивных филаментов
- JUUPINE шестерни — сторонняя замена ~1000 руб, аналогичная твёрдость
- Уменьшите прижим — замена винта с 14 мм на 12 мм снижает давление на шестерни и уменьшает износ
- Профилактика — осматривайте шестерни каждые 500–800 часов при печати CF/GF материалами
Если вы печатаете преимущественно PLA и PETG — шестерни прослужат тысячи часов без проблем. Проблема актуальна именно для абразивных композитов, под которые X1C и проектировался.
6. Люфт Z-оси и износ латунной гайки
X1C имеет двойные Z lead screws (ходовые винты) с timing pulley на нижнем конце. Со временем pulley может ослабнуть, а латунная гайка — износиться. Результат — Z banding на отпечатках, wobble стола и нестабильный первый слой. HMS-код: 0300-1000-0002-0001.
Симптомы
- Z banding — регулярные горизонтальные полосы на стенках модели
- Wobble стола — стол качается при движении вверх-вниз
- Нестабильный первый слой — разная толщина между печатями при одинаковых настройках
- Люфт lead screw при попытке повернуть вручную
Решение
- Подтяните timing pulley — два фиксирующих винта на шкиве. Один из них должен упираться в плоскую грань вала
- Проверьте tension screw Z-ремня — если ремень провисает, натяните через специальный винт на раме
- Осмотрите латунную гайку — если резьба почти гладкая и гайка свободно скользит по винту, замените
- Flex cap / bushing мод — печатный стабилизатор верхнего конца lead screw, уменьшает wobble
- Смажьте lead screws — литиевая смазка или PTFE, протрите от грязи перед нанесением
7. Засорение сбросного лотка (purge chute)
При мультиколорной печати с AMS принтер сбрасывает отработанный филамент (purge blob) в специальный лоток. Проблема: внутренние стенки лотка шероховатые, и blob застревает в ~30% мультиколорных печатей. Тулхед упирается в застрявший комок → сдвиг модели или полная остановка.
Решение
- Алюминиевая лента на внутренних стенках — 100% решение. Гладкая поверхность фольги не даёт blob прилипнуть, он свободно проваливается вниз
- Chute tapping (SteinWipe мод) — программное решение: добавляет G-code, в котором тулхед стучит по створке лотка после каждого сброса, проталкивая blob
- Ручная очистка — если лень модить, просто проверяйте лоток каждые 2-3 часа мультиколорной печати
Алюминиевая лента — самый дешёвый и надёжный мод для X1C. Занимает 5 минут, решает проблему навсегда. Лента продаётся в любом строительном магазине.
EOL: снятие с производства и блокировка прошивки
31 марта 2026 года Bambu Lab официально сняла X1 серию с производства и продаж. Для владельцев это означает:
- Обновления функций — до мая 2027
- Патчи безопасности — до мая 2029
- Запчасти и поддержка — до 31 марта 2031 (5 лет)
- Некоторые запчасти могут закончиться раньше — рекомендуется закупить критические компоненты (hotend assemblies, nozzle kits, USB-C кабели)
- Заказы на X1C были отменены без предупреждения, окна last-time-buy не было
Authorization Control и сторонние слайсеры
Прошивка 01.08.05.00 вводит систему Authorization Control — сторонние слайсеры (OrcaSlicer, PrusaSlicer) больше не могут напрямую управлять принтером. Для работы с ними теперь нужен Bambu Connect — промежуточное ПО от Bambu Lab. Подробнее — в нашем гайде по прошивкам Bambu Lab.
Общие проблемы 3D-печати
Если вашей проблемы нет в списке выше — скорее всего, она не уникальна для X1C. Вот наши подробные гайды по типичным проблемам 3D-печати:
- Плохая адгезия первого слоя, деламинация, слоновья нога — гайд по первому слою
- Под-/переэкструзия, неравномерная подача — гайд по калибровке экструзии
- Стрингинг, паутина между деталями — гайд по борьбе со стрингингом
- Варпинг, отлипание углов — гайд по борьбе с варпингом
- Смещение слоёв, ghosting, ringing — гайд по layer shifting и ringing
- AMS не подаёт филамент, ошибки смены цвета — гайд по проблемам AMS
- Обновления прошивки, откат, Bambu Connect — гайд по прошивкам Bambu Lab
- Обслуживание принтера, смазка, чистка — гайд по обслуживанию 3D-принтера
- Влажный филамент, сушка, хранение — гайд по сушке филамента
X1C остаётся одним из лучших CoreXY-принтеров для инженерных материалов, несмотря на EOL. Большинство проблем решаются обслуживанием и запасом расходников. Если вы только выбираете принтер — сравните X1C с P1S в нашем детальном сравнении, а обзор X1C читайте здесь.
