Проблемы AMS Bambu Lab: полный гайд по ошибкам подачи, запутыванию и обслуживанию
Полное руководство по устранению проблем AMS Bambu Lab: ошибки подачи и выгрузки, запутывание филамента, замена PTFE, LED-статусы, HMS-коды, обслуживание.
AMS (Automatic Material System) — это экосистема автоматической подачи и смены филамента для принтеров Bambu Lab. На сегодня существует четыре версии: AMS первого поколения (классическая герметичная модель на 4 катушки), AMS Lite (упрощённая открытая версия для серии A1), AMS 2 Pro (второе поколение с встроенной сушкой) и AMS HT (для инженерных материалов с сушкой до 85°C). Все четыре варианта позволяют автоматически менять филамент для многоцветной и многоматериальной печати. AMS — одна из ключевых причин популярности принтеров Bambu Lab, но и один из самых частых источников проблем. В этом руководстве собраны все известные неисправности AMS с пошаговыми решениями — от банальных ошибок подачи до замены внутренних компонентов.
Каждый цикл работы AMS проходит четыре стадии: предзагрузка (first-stage feeder подхватывает нить с катушки), считывание RFID (идентификация материала по чипу), загрузка (подача через PTFE-трубки в экструдер) и выгрузка (обратное вытягивание нити). Проблемы могут возникнуть на любой из этих стадий, и для каждой — свои причины и решения.
Сравнение версий AMS
Прежде чем перейти к проблемам, важно понимать различия между четырьмя версиями AMS. Это поможет определить, какие решения подходят именно для вашей модели.
| Характеристика | AMS (1-е поколение) | AMS Lite | AMS 2 Pro | AMS HT |
|---|---|---|---|---|
| Цена (USD) | $249 | $69 | $299 | $139 |
| Количество слотов | 4 | 4 | 4 | 1 |
| Макс. модулей | 4 (16 катушек) | 1 (4 катушки) | 4 (16 катушек) | 8 (8 катушек) |
| Герметичный отсек | Да | Нет | Да | Да |
| Датчик влажности | Да | Нет | Да | Да |
| Встроенная сушка | Нет | Нет | До 65°C | До 85°C |
| RFID | Да | Да | Да | Да |
| Подключение | 4-pin + 6-pin через буфер | Прямой кабель к принтеру | 6-pin Bambu Bus | 6-pin Bambu Bus |
| Совместимость | X1, P1, A1 (через хаб) | Только A1, A1 mini | X1, P1, H2, A1 (через хаб) | H2, X1, P1, A1 (через хаб) |
| Корпус | ABS | Открытый дизайн | ABS/PC | PC/PA (UL 94 V-0) |
| Вес | 2.5 кг | 1.6 кг | 2.5 кг | 1.21 кг |
| Bypass для CF/GF | Нет | Нет | Нет | Да |
Ключевые отличия: AMS Lite — самый доступный вариант, но без герметичного отсека и контроля влажности. AMS 2 Pro умеет сушить филамент, но максимум до 65°C — этого недостаточно для PA и PC. AMS HT — специализированная модель для инженерных материалов с сушкой до 85°C и bypass-выходом для абразивных филаментов (CF, GF). Важно: только один модуль AMS может питаться от принтера, остальные требуют отдельный адаптер 24V 4A.
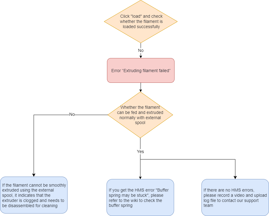
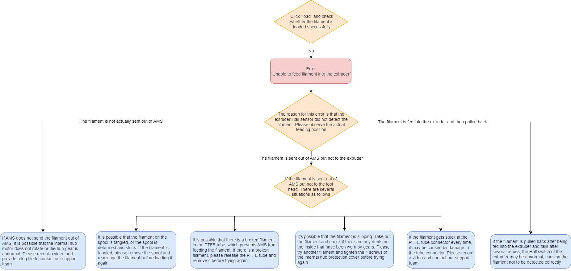
Ошибки подачи филамента
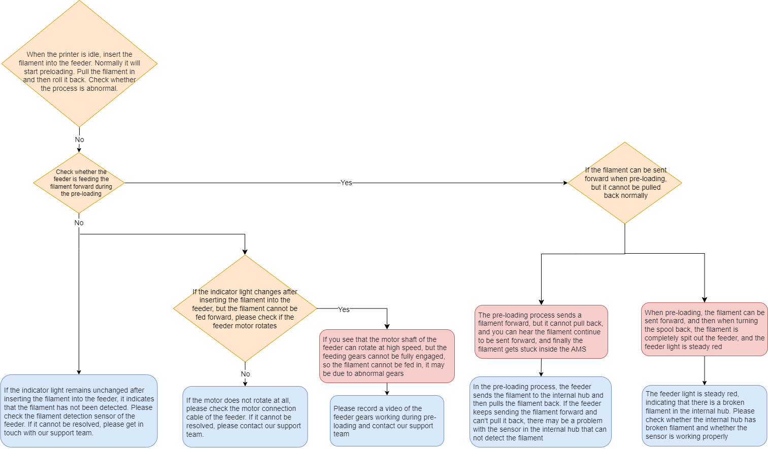
Ошибки подачи — самая распространённая проблема AMS. На экране принтера отображается сообщение «Failed to feed filament into extruder» или «AMS feeding error». Филамент может застрять на любом участке пути: от катушки до хаба, от хаба до буфера, от буфера до экструдера. Важно определить, где именно произошёл сбой — от этого зависит решение.
Основные причины ошибок подачи:
- Проскальзывание шестерён в хабе — ослабли 4 крепёжных винта на internal hub unit. Филамент проскальзывает вместо того, чтобы продвигаться. Это самая частая причина.
- Изношенные PTFE-трубки — деформированные или засорённые трубки создают повышенное сопротивление. Замена нужна каждые 2 месяца.
- Запутывание филамента на катушке — нить перехлёстывается и блокирует подачу.
- Обломок филамента — кусочек нити застрял в PTFE-трубке или в хабе после предыдущего обрыва.
- Неисправный датчик Холла — датчик не определяет наличие филамента.
- Повреждённый коннектор PTFE-трубки — не фиксирует трубку, нить проходит мимо.
- Катушка не вращается — активный вал (active support shaft) не полностью вставлен в раму AMS.
- Слишком тонкий филамент — диаметр отклоняется от стандарта 1.75 мм, шестерня не может зацепить нить. HMS-код: 1200_1200_0001_0001.
Пошаговое решение:
- Проверьте свободное вращение катушки рукой. Если катушка заедает — убедитесь, что active support shaft полностью вставлен в раму AMS.
- Обрежьте 10-15 см кончика филамента чистым срезом под углом 45°. Тупой или расщеплённый кончик не войдёт в PTFE-трубку.
- Подтяните 4 винта на internal hub unit (описано ниже в секции «Проскальзывание шестерён»).
- Осмотрите PTFE-трубки на износ. Если трубки жёлтые, деформированные или имеют следы стружки — замените их.
- Очистите датчик Холла (Hall sensor) в фидере сухим ватным тампоном.
- Вытащите и заново вставьте PTFE-трубку, проверьте фиксацию коннекторов. Нажмите на чёрное кольцо коннектора и потяните трубку — если она выходит легко, коннектор неисправен.
- Если проблема повторяется, замените active extrusion wheel assembly — шестерня может быть изношена.
Проверка датчика экструдера. Если филамент дошёл до экструдера, но принтер его «не видит» — проверьте датчик Холла экструдера. На экране принтера (или в Bambu Studio на вкладке Device) при загруженном филаменте должна отображаться зелёная точка. Если точка серая — датчик не определяет филамент, хотя нить физически на месте.
Если ошибка подачи возникает только на одном слоте — проблема в конкретном фидере или трубке. Если все 4 слота не работают — проблема в экструдере, хабе или соединительных кабелях. Это важное диагностическое правило.
Проскальзывание шестерён
Проскальзывание шестерён (gear slippage) в internal hub unit — одна из самых частых механических проблем AMS. Она проявляется характерными вмятинами (dents) на филаменте и соответствует HMS-коду 0700_1000_0001_0001 (AMS motor slipped). Филамент проскальзывает в шестернях и не подаётся дальше.
Как исправить: откройте крышку AMS и найдите internal hub unit — это центральный блок с шестернями, куда сходятся все 4 PTFE-трубки. На нём расположены 4 винта. Подтяните их крестовой отвёрткой — они часто ослабевают от вибрации при печати. Не перетягивайте, достаточно плотно без усилия. Если после подтяжки проскальзывание продолжается — шестерня (extrusion wheel) изношена и требует замены.
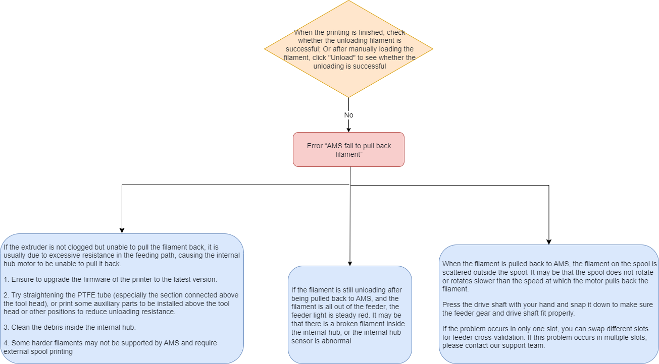
Ошибки выгрузки филамента
Ошибка выгрузки (unloading failure) означает, что AMS не может вытащить филамент из экструдера обратно. На экране появляется сообщение «Failed to pull back filament». Эта проблема не менее неприятна, чем ошибка подачи, потому что она блокирует смену цвета и останавливает печать.
Причины ошибок выгрузки:
- PTFE-трубка хотенда загнута — трубка, идущая от экструдера вверх, слишком резко изогнута. При движении печатающей головки угол изгиба меняется, и в крайних позициях трубка зажимает филамент.
- Скопление мусора в хабе — стружка от предыдущих загрузок/выгрузок, особенно от абразивных материалов (PLA-CF, PETG-CF).
- Засор экструдера — филамент расплавился и затвердел в неожиданном месте.
- Обломок филамента в хабе — датчик видит нить, но это обломок от предыдущей операции.
- Катушка не вращается при обратной подаче — active support shaft не зафиксирован.
Решения:
- Установите PTFE bracket. Bambu Lab предлагает специальный кронштейн (STL-файл можно скачать с wiki.bambulab.com), который фиксирует PTFE-трубку над экструдером и предотвращает слишком резкие изгибы.
- Очистите internal hub unit. Сжатым воздухом продуйте хаб, удалите стружку и обломки филамента.
- Обновите прошивку. Bambu Lab периодически выпускает исправления для улучшения алгоритмов выгрузки.
- Для абразивных материалов (PLA-CF, PETG-CF) используйте external spool holder — подачу напрямую в экструдер, минуя AMS.
- Проверьте active support shaft. Он должен быть полностью вставлен в раму AMS — иначе катушка не будет вращаться при обратной подаче.
Запутывание филамента
Запутывание (filament tangle) — проблема, при которой нить перехлёстывается на катушке и блокирует подачу. Соответствующий HMS-код: 1200_8000_0002_0001 (filament tangled or stuck). Хорошая новость: запутывание можно исправить без остановки печати, если действовать аккуратно.
5 шагов для устранения запутывания без остановки печати:
- Шаг 1. Откройте крышку AMS. Найдите запутанное место на катушке. Не тяните филамент — это может ухудшить ситуацию.
- Шаг 2. Попробуйте аккуратно распутать пальцами или пинцетом. Мелкие узлы часто удаётся развязать без обрезки.
- Шаг 3. Если узел сложный — обрежьте филамент острыми ножницами рядом с местом запутывания. Не бойтесь: принтер продолжит печатать оставшимся филаментом.
- Шаг 4. Подождите, пока принтер израсходует оставшийся филамент. На экране появится предупреждение «AMS filament ran out».
- Шаг 5. Распутайте катушку, обрежьте кончик под 45°, загрузите филамент обратно. Нажмите «Resume» на экране принтера.
Профилактика запутывания:
- Всегда фиксируйте конец филамента клипсой перед загрузкой и после извлечения катушки. Рекомендуем Clippy (MakerWorld модель #99478) — печатается за 15 минут.
- Продевайте конец нити в отверстие на боковой стороне катушки.
- Проверяйте вращение катушки рукой перед каждой печатью — она должна свободно крутиться без заеданий.
- Избегайте слишком толстых катушек. Спецификация AMS: ширина 50-68 мм, диаметр 197-202 мм.
- Почти пустые катушки склонны к дисбалансу — можно добавить грузики (гайки, болты) для стабильного натяжения.
Влажность и сушка филамента
Влажный филамент — причина множества проблем: хрупкость, треск при печати, паутинки (stringing), пузыри на поверхности, неравномерная экструзия. Все версии AMS с герметичным отсеком (AMS 1-го поколения, AMS 2 Pro, AMS HT) используют силикагелевый дессикант для поддержания низкой влажности. Но дессикант — расходник, и его нужно регулярно менять.
Правила работы с влажностью:
- Используйте только силикагель (SiO₂). Хлорид кальция (CaCl₂) может повредить внутренние компоненты AMS.
- Замените дессикант, если индикатор стал тёмно-зелёным или влажность показывает Level 4-5 (>45% RH).
- Проверяйте все 4 защёлки крышки AMS — если хотя бы одна не закрыта, герметичность нарушена.
- Сушите филамент до загрузки в AMS, если катушка хранилась без упаковки более 12 часов при влажности >55% RH.
- В помещении с влажностью >60% RH рассмотрите комнатный осушитель — иначе даже герметичный AMS не спасёт.
- При влажности 55% RH высушенный филамент начинает впитывать влагу уже через 2-12 часов. При 20% RH — держится 2-7 дней.
Температуры сушки по материалам:
| Материал | Температура сушки | Время | AMS 2 Pro (65°C) | AMS HT (85°C) |
|---|---|---|---|---|
| PLA | 45°C | 4 часа | Да | Да |
| PETG | 65°C | 6 часов | Да (на пределе) | Да |
| ABS / ASA | 70°C | 6 часов | Нет (нужен отдельный сушильщик) | Да |
| PA (Nylon) | 80°C | 8 часов | Нет | Да |
| PC | 80°C | 8 часов | Нет | Да |
| TPU | 55°C | 5 часов | Да | Да |
| PVA / BVOH | 45°C | 4 часа | Да | Да |
AMS 2 Pro: встроенная сушка до 65°C с активным отводом влаги и вращением катушки. При сушке рекомендуется перевернуть катушку на середине процесса для равномерного прогрева. Вентиляционные отверстия расположены снизу — не блокируйте их. Важное ограничение: AMS 2 Pro не сушит филамент, вставленный через inlet port.
AMS 1-го поколения: встроенной сушки нет. Как альтернатива — SUNLU AMS Heater, который устанавливается снаружи и нагревает герметичный отсек AMS. Не заменяет полноценный сушильщик, но поддерживает пониженную влажность во время печати.
Замена PTFE-трубок
PTFE-трубки (тефлоновые трубки) — главный расходник AMS. Они изнашиваются от трения филамента, особенно в местах изгибов. Bambu Lab рекомендует замену каждые 2 месяца при обычном использовании и каждый месяц при печати абразивными материалами (CF, GF, glow-in-the-dark). Принтер автоматически напоминает о замене каждые 2 месяца.
Спецификации PTFE-трубок:
- Внутренний диаметр: 2.5 мм. Внешний диаметр: 4 мм. Не используйте трубки другого размера!
- Внутренние трубки: 2 шт. по 195 мм + 2 шт. по 230 мм
- Выходные трубки: 550 мм + 370 мм
- Альтернатива: PTFE-трубки Capricorn — сообщество рекомендует как качественный аналог
Признаки износа PTFE-трубок: желтизна, деформация в местах коннекторов, стружка филамента внутри, плоские пятна на поперечном сечении. Два наиболее критичных места: трубка, которая трётся о стекло верхней панели принтера (printhead PTFE tube), и трубки с самыми острыми изгибами внутри AMS. Трубка филаментного буфера (Filament Buffer) изнашивается быстрее всего — через неё проходят все филаменты.
По данным сообщества, реальный интервал замены при полной нагрузке составляет 1200-1400 часов работы. Первые признаки износа наблюдаются на внешних трубках (после хаба AMS) примерно на отметке 1300 часов. Совет: при вскрытии AMS для обслуживания меняйте сразу все трубки — они стоят недорого, и нет смысла менять выборочно.
Пошаговая замена PTFE-трубок
- Нажмите на чёрные коннекторы, чтобы освободить PTFE-трубки, и вытяните их.
- Открутите держатели катушек от основания AMS для доступа к внутренним трубкам.
- Нажмите на чёрные кольца (rings) на internal hub unit, чтобы извлечь трубки из хаба.
- Установите новые трубки. Убедитесь, что каждая трубка надёжно зафиксирована в коннекторе — потяните её обратно для проверки.
- Прикрутите держатели катушек обратно. Загрузите филамент для проверки.
Обслуживание first-stage feeder
First-stage feeder — это механизм подачи первой ступени, который подхватывает филамент с катушки и проталкивает его в PTFE-трубку. В каждом слоте AMS свой feeder unit. Четыре типа неисправностей: светодиод не загорается, светодиод горит белым без филамента, мотор не реагирует, шестерня вращается, но нить не подаётся.
Пошаговая диагностика и чистка:
- Извлеките feeder unit из рамы AMS.
- Разделите крышку и основание. Отсоедините кабель мотора (осторожно — на коннекторе может быть белый клей, аккуратно соскребите его перед отключением).
- Очистите входное отверстие: протолкните короткий кусок филамента через inlet, чтобы вытолкнуть мусор.
- Очистите рифлёное колесо (knurled wheel) на верхней крышке и шестерню на основании безворсовой тканью.
- Проверьте магнит: если магнит изношен (стёртый, без чёткого рельефа) — замените funnel unit целиком.
- Переподключите кабель мотора — иногда контакт ослабевает от вибрации.
AMS не определяется принтером
Если принтер не видит AMS, все 4 слота мигают красным и на экране отсутствует вкладка AMS — это проблема связи между AMS и принтером. Может быть вызвана ослабшим кабелем, коррозией контактов или неисправностью mainboard AMS.
Пошаговая диагностика:
- Выключите принтер (физический выключатель сзади). Переподключите 4-pin и 6-pin кабели на обоих концах: на AMS и на буфере/принтере.
- Осмотрите контакты на предмет коррозии (зеленоватый налёт от влаги). Если есть — протрите изопропиловым спиртом.
- Покачайте кабели слегка в местах подключения — это выявит прерывистый контакт. Если AMS то включается, то пропадает — кабель повреждён.
- Измерьте сопротивление мультиметром (принтер выключен!):
- X1C / P1P / P1S: GND-sigA = 4-5 кОм, sigA-sigB = 8-10 кОм — это нормальные значения.
- X1E: GND-sigA = 2-2.5 кОм — другие нормальные значения.
- Если сопротивление значительно отклоняется — проблема в кабеле или mainboard.
- Проверьте 24V на 4-pin кабеле: отсоедините кабель от буфера, включите принтер, измерьте напряжение. Должно быть 24V.
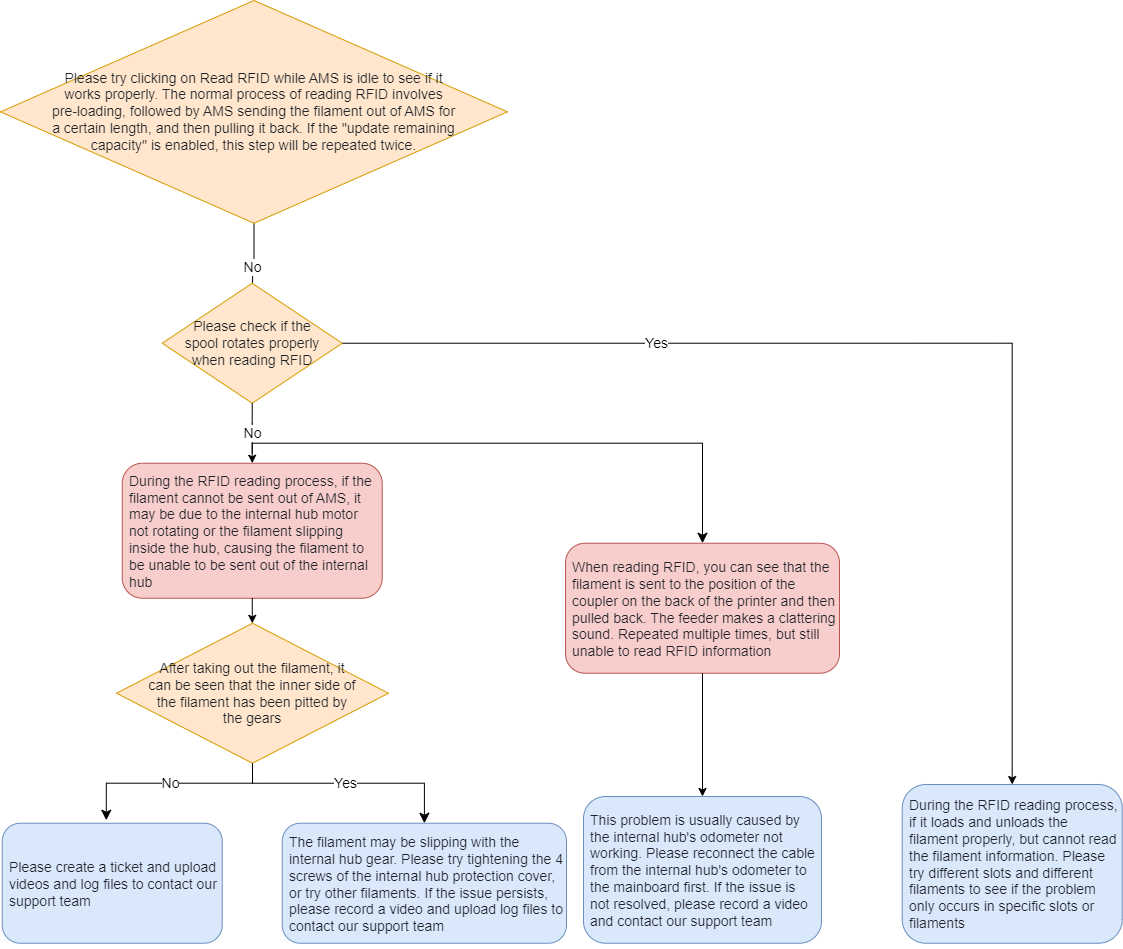
RFID: проблемы считывания
RFID-метки на катушках Bambu Lab хранят информацию о типе, цвете и остатке материала. Если AMS не считывает RFID — принтер не знает, какой материал загружен, и применяет настройки по умолчанию. Это не критичная ошибка (печать продолжится), но может привести к неоптимальным температурам и скоростям.
Диагностика и решения:
- Переверните катушку — RFID-метка расположена с обеих сторон. Иногда одна сторона читается лучше другой.
- Протрите RFID-датчик в AMS сухой безворсовой тканью.
- Если не читает только 1-2 слота — поменяйте местами RFID-платы (каждая плата обслуживает 2 слота). Если проблема «переедет» — неисправна плата.
- Если все 4 слота не читают RFID — неисправна mainboard AMS. Обратитесь в поддержку.
- Для стороннего филамента: вручную укажите параметры в Bambu Studio (тип, температура, цвет). Включите опцию «Read Filament on Insertion» в настройках AMS.
Проблемы с ножом (cutter)
Нож (cutter) в экструдере отрезает филамент при смене материала. Застревание ножа — ошибка HMS_0700_2000_0002_0004 (Cutter stuck). Это блокирует смену цветов и останавливает многоцветную печать.
Причины и решения:
- Засор хотенда — давление между экструдером и соплом мешает работе ножа. Откройте магнитную крышку toolhead и уберите мусор пинцетом.
- Высокое трение — нож заедает о стенку экструдера. Если нож застревает даже без филамента — обратитесь в поддержку.
- Кабель вентилятора цепляется за рычаг ножа. Убедитесь, что кабели уложены аккуратно и не мешают движению рычага.
- Магнит датчика на рычаге ножа — проверьте, что он на месте. Без магнита принтер не понимает, в каком положении нож.
Картонные катушки
Многие производители филамента поставляют катушки на картоне — это экологичнее, но создаёт специфические проблемы с AMS. Картонная пыль забивает подшипники и датчики, края бахромятся и цепляются за компоненты, картон впитывает влагу и деформируется, а размеры часто не вписываются в спецификацию AMS (ширина 50-68 мм, диаметр 197-202 мм).
Решения:
- Напечатайте адаптер — spool adapter ring (MakerWorld модель #1882105). Надевается на картонную катушку и выравнивает размеры.
- Перемотайте на пластиковую катушку Bambu Lab reusable spool — радикальное решение, но требует времени.
- Обмотайте края изолентой как временное решение — предотвращает бахрому и цепляние.
- Проверяйте размеры катушки перед загрузкой. Если она толще 68 мм или больше 202 мм в диаметре — она не подойдёт.
AMS Lite: специфические проблемы
AMS Lite — самая доступная ($69) и самая простая версия AMS, предназначенная исключительно для принтеров A1 и A1 mini. У неё открытый дизайн без герметичного отсека, нет контроля влажности и нельзя подключить несколько модулей. Но у AMS Lite есть свои уникальные проблемы.
1. Застрявший одометр (odometer). Одометр — колёсико, которое измеряет длину поданного филамента. Если оно застрянет от мусора, AMS Lite не сможет правильно отслеживать подачу. Очистите от мусора, смажьте ось или замените Filament Funnel Unit.
2. Максимальная дистанция подачи — 1.2 метра. AMS Lite не может подавать филамент дальше 1.2 м. Если принтер стоит слишком далеко от AMS Lite или кабели уложены с большими петлями — подача будет сбоить.
3. Ориентация шестерён фидера. У AMS Lite шестерни для слотов 1-2 и слотов 3-4 имеют разную правильную ориентацию. Если при ремонте шестерня установлена неправильно — филамент не будет подаваться.
4. Модуль обнаружения запутывания. Модуль обнаружения запутывания (tangle detection) может вызывать ложные ошибки экструзии. Если ошибки появляются часто без видимых причин — попробуйте отключить модуль в настройках.
5. Диагностическое правило: если все 4 слота AMS Lite выходят из строя одновременно — проблема не в AMS Lite, а в экструдере или хабе принтера. Не разбирайте AMS Lite, пока не проверите экструдер.
6. Обломок филамента на выходе хаба. Если нить обломилась на выходе хаба AMS Lite, обломок блокирует путь для всех остальных слотов. Аккуратно извлеките его пинцетом.
AMS 2 Pro: специфические проблемы
AMS 2 Pro — самая продвинутая многослотовая версия AMS ($299). Она лучше AMS 1-го поколения по многим параметрам: встроенная сушка, 20-30% меньше отходов при смене цвета, открытые трубки для лёгкого обслуживания. Но и у неё есть свои уязвимости.
Ключевые проблемы:
- 6-pin кабель обязателен. AMS 2 Pro использует только 6-pin Bambu Bus кабель. Старый 4-pin кабель от AMS 1-го поколения физически подключается, но вызывает нестабильную связь и ошибки. Не используйте его.
- Ограничение сушки 65°C. Этого достаточно для PLA и PETG (на пределе), но недостаточно для ABS (70°C), PA и PC (80°C). Для этих материалов нужен AMS HT или отдельный сушильщик.
- Slot 1 выходит из строя раньше. Слот 1 используется чаще всего (основной цвет), поэтому его feeder unit и PTFE-трубка изнашиваются быстрее. Меняйте местами feeder unit между слотами для выравнивания износа. Если слот 1 перестаёт работать — поменяйте его feeder unit со слотом, который работает нормально, для диагностики.
- Не укорачивайте PTFE-трубку от буфера до принтера. Она длиннее, чем у AMS 1-го поколения — это по дизайну. Укорачивание приводит к натяжению и сбоям.
- Сушка не работает через inlet port. Если филамент подаётся через внешний вход (inlet port), встроенная сушка не влияет на него.
- Питание дополнительных модулей. Только один AMS 2 Pro может питаться от принтера. Все остальные требуют отдельный адаптер 24V 4A. При подключении через адаптер мощность сушки выше (100% vs 86% на питании от принтера).
TPU и гибкие материалы
TPU и другие гибкие материалы официально не совместимы с AMS любой версии. Причина проста: гибкий филамент сминается и застревает в internal hub unit при проталкивании. Механизм AMS рассчитан на жёсткие материалы, которые можно «толкать» через трубки. Гибкие материалы вместо продвижения начинают деформироваться и блокируют весь путь подачи.
Что важно знать:
- TPU 95A и 85A точно заклинят и могут повредить моторы фидера.
- Некоторые очень жёсткие TPU (Shore 75D) иногда работают, но это не гарантировано и рискованно.
- Workaround: используйте External Spool Holder — подача филамента напрямую в экструдер, минуя AMS. Это единственный надёжный способ печатать TPU на принтерах Bambu Lab.
- Даже при использовании External Spool Holder настройте Volumetric Flow Rate в Bambu Studio для TPU.
- Для принтеров серии H/X/P доступен TPU Feed Assist Module — апгрейд, снижающий сопротивление при подаче гибкого филамента.
Уменьшение отходов при смене цветов
Каждая смена цвета в AMS сопровождается промывкой (purge) — принтер выдавливает остатки предыдущего филамента в purge tower (башню очистки). Это значительные отходы: при интенсивной многоцветной печати на башню может уйти столько же материала, сколько на саму модель. К счастью, отходы можно уменьшить.
- Flushing Multiplier. В настройках Bambu Studio можно уменьшить множитель промывки до 0.5-0.6 (50-60%) без потери качества. Это самый простой способ сократить отходы вдвое.
- Flush into Infill. Включите в Bambu Studio (вкладка Other) — остатки филамента будут промываться внутрь заполнения модели, а не в отдельную башню.
- Печать нескольких копий. Если вы печатаете одинаковые детали — ставьте несколько на стол. Отходы промывки делятся между всеми копиями.
- Учитывайте порядок цветов. Переходы от тёмных к светлым цветам требуют больше промывки. Переходы от светлого к тёмному — меньше.
AMS 2 Pro по данным Bambu Lab генерирует на 20-30% меньше отходов при смене по сравнению с AMS 1-го поколения благодаря улучшенным алгоритмам подачи и отвода.
LED-статусы AMS
Светодиоды на слотах AMS — главный инструмент быстрой диагностики. Каждый паттерн свечения означает конкретное состояние. Ниже — расшифровка для каждой версии AMS.
HMS-коды ошибок AMS
HMS (Health Management System) — система диагностики принтеров Bambu Lab. При возникновении проблемы с AMS принтер выводит код ошибки формата HMS_XXXX_XXXX_XXXX_XXXX. Ниже — основные коды, связанные с AMS.
| HMS-код | Описание | Что делать |
|---|---|---|
| 0700_4500_0002_0001 | Ошибка подачи AMS | Проверить катушку, PTFE-трубки, протолкнуть филамент у входа фидера |
| 0700_1000_0001_0001 | Проскальзывание мотора AMS | Подтянуть 4 винта на хабе, заменить extrusion wheel при износе |
| 0700_0200_0001_0001 | Ошибка скорости/длины филамента | Неисправный одометр — очистить или заменить funnel unit |
| 0700_2000_0002_0004 | Нож (cutter) застрял | Очистить toolhead от мусора, проверить магнит датчика ножа |
| 0700_2000_0002_0001 | Филамент закончился в AMS | Загрузить новую катушку, нажать Resume |
| 0700_4000_0002_0001 | Потеря сигнала филаментного буфера | Проверить кабель и датчик буфера |
| 1200_8000_0002_0001 | Филамент запутан или застрял | Обрезать запутанное место, дождаться runout, перезагрузить |
| 1200_1200_0001_0001 | Проскальзывание из-за тонкого филамента | Проверить диаметр филамента (норма 1.75 мм +/- 0.03 мм) |
Проблемы с прошивкой
Обновления прошивки Bambu Lab иногда вызывают регрессии в работе AMS. После обновления могут сброситься калибровки потока и Z-offset, появиться новые ошибки связи или нарушиться совместимость с OrcaSlicer и другими сторонними слайсерами (Authorization Control).
- Не обновляйте прошивку перед большими проектами. Подождите пару дней — за это время сообщество обнаружит возможные регрессии.
- После обновления обязательно перекалибруйте поток и первый слой.
- При нестабильной работе AMS после обновления — попробуйте hard restart (физический выключатель сзади принтера).
- Проверяйте форум Bambu Lab на предмет известных регрессий конкретной версии прошивки.
Совместимость принтеров и AMS
Не все комбинации принтеров и AMS возможны. Вот полная карта совместимости:
| Серия принтеров | AMS (1-е поколение) | AMS Lite | AMS 2 Pro | AMS HT | Макс. конфигурация |
|---|---|---|---|---|---|
| H2 серия (H2D, H2D Pro, H2S, H2C) | До 4 шт. | Нет | До 4 шт. | До 8 шт. | 4 AMS/2 Pro + 8 HT = 24 цвета + external spool |
| X1 серия (X1C, X1E) | До 4 шт. | Нет | До 4 шт. | До 4 шт. | 4 модуля любого типа |
| P1 серия (P1P, P1S) | До 4 шт. | Нет | До 4 шт. | До 4 шт. | 4 модуля любого типа (через буфер) |
| P2S | До 4 шт. | Нет | До 4 шт. | До 4 шт. | 4 модуля (через P2S Buffer) |
| A1, A1 mini | До 4 шт. (через AMS Hub) | 1 шт. | До 4 шт. (через AMS Hub) | До 4 шт. (через AMS Hub) | Либо 1 AMS Lite, ЛИБО до 4 AMS/2 Pro/HT |
Важно: на принтерах A1 и A1 mini нельзя одновременно использовать AMS Lite и стандартный AMS/AMS 2 Pro. Это ограничение прошивки и аппаратного подключения — либо AMS Lite, либо полноценные AMS через AMS Hub.
Настройки ретракции по материалам
Неправильная длина ретракции может вызывать как ошибки подачи, так и ошибки выгрузки. Каждый тип филамента требует своей настройки. Рекомендуемые значения ретракции для AMS:
| Материал | Длина ретракции (мм) |
|---|---|
| PLA | 0.8 - 1.2 |
| PETG | 0.4 - 0.8 |
| Silk PLA | 0.5 - 0.8 |
| ABS / ASA | 0.8 - 1.2 |
| PA (Nylon) | 0.8 - 1.0 |
| TPU (External Spool) | 0.2 - 0.5 |
Если вы используете сторонний филамент без RFID — установите эти значения вручную в настройках материала в Bambu Studio.
График обслуживания AMS
Регулярное обслуживание AMS предотвращает 90% проблем. Вот оптимальный график, основанный на рекомендациях Bambu Lab и опыте сообщества:
Полный график:
| Периодичность | Действие |
|---|---|
| Каждая печать | Проверить защёлки крышки, зафиксировать конец филамента, проверить влажность |
| Еженедельно (интенсивное использование) | Осмотреть концы PTFE-трубок на износ, очистить roller bearings сухой кистью, ротировать дессикант |
| Каждые 2 месяца | Заменить ВСЕ внутренние PTFE-трубки (2x195мм + 2x230мм), заменить выходные трубки (550мм + 370мм) при износе, очистить internal hub сжатым воздухом, заменить дессикант при необходимости |
| Ежемесячно (при печати CF/GF) | Заменить ВСЕ PTFE-трубки, осмотреть шестерни first-stage feeder на износ |
Метод проверки PTFE-трубки: отсоедините трубку в месте самого острого изгиба и осмотрите поперечное сечение. Если видны плоские пятна, желтизна или отверстия — трубка нуждается в замене.
Ложные ошибки окончания филамента
Иногда AMS сообщает о закончившемся филаменте, хотя катушка ещё полная. Это ложная ошибка (false runout), и у неё несколько причин:
- Катушка заедает — проверьте, что она свободно вращается. Снимите и снова установите катушку, убедитесь что active support shaft зафиксирован.
- Неправильные размеры катушки — ширина должна быть 50-68 мм, диаметр 197-202 мм. Катушки от некоторых производителей не вписываются в спецификацию.
- Загрязнённый одометр — стружка или пыль от картонных катушек мешает колёсику измерять длину. Очистите одометр.
- Неисправный датчик Холла — если проблема систематическая, замените feeder unit.
AMS HT: особенности и рекомендации
AMS HT — специализированная модель для инженерных материалов. Ключевые отличия: только 1 слот на модуль (но можно подключить до 8 штук), сушка до 85°C с мощностью нагревателя 170 Вт, bypass-выход для абразивных филаментов (CF, GF), бесщёточный серво-мотор для подачи на 60% быстрее стандартного AMS, корпус из PC/PA с огнестойкостью UL 94 V-0, встроенный блок питания AC 100-240V.
Bypass-выход для CF/GF: на верхней крышке AMS HT есть дополнительный выход, через который абразивный филамент подаётся напрямую, минуя внутренние PTFE-трубки. Это значительно продлевает срок службы трубок, потому что углеволокно и стекловолокно — главные разрушители PTFE.
Важно: AMS HT подключается 6-pin кабелем Bambu Bus (как AMS 2 Pro). Каждый модуль HT имеет встроенный блок питания — не нужен дополнительный адаптер. Это удобнее, чем у AMS 2 Pro, где дополнительные модули требуют адаптер 24V 4A.
Диагностика: алгоритм действий при ошибке AMS
Если AMS выдаёт ошибку, следуйте этому диагностическому алгоритму, чтобы быстро локализовать проблему:
- Определите масштаб. Ошибка на одном слоте или на всех четырёх?
- Один слот → проблема в конкретном фидере, трубке или катушке.
- Все четыре → проблема в хабе, экструдере, кабелях или mainboard.
- Проверьте LED-статус. Запомните паттерн свечения и найдите его в таблице выше.
- Запишите HMS-код. Он отображается на экране принтера. Найдите его значение в таблице кодов.
- Проверьте физическое состояние:
- Катушка свободно вращается?
- PTFE-трубки не изношены?
- Кончик филамента ровно обрезан?
- Нет запутывания на катушке?
- Попробуйте простые решения: переподключить катушку, обрезать кончик, перезагрузить принтер.
- Если не помогло: переходите к разделу статьи, соответствующему вашему типу ошибки.
Углубитесь в тему
AMS — лишь часть экосистемы 3D-печати. Вот статьи, которые помогут решить смежные проблемы и выжать максимум из принтера:
• Bambu Lab A1: проблемы и решения — от паутинок до AMS Lite
• Bambu Lab P1S: 9 проблем — перекос рамы, камера, вентиляторы
• Bambu Lab P2S: known issues — DynaSense, серво, NPU
• FlashForge AD5X: 7 проблем
• Snapmaker U1: проблемы и решения
Заключение
AMS экосистема Bambu Lab — мощный инструмент для многоцветной и многоматериальной печати, но требующий внимания и регулярного обслуживания. Большинство проблем решается простыми действиями: подтяжкой винтов на хабе, заменой PTFE-трубок каждые 2 месяца, правильной фиксацией конца филамента и контролем влажности. Держите под рукой набор расходников (PTFE-трубки, дессикант, extrusion wheel) — и AMS будет работать надёжно.
Основные правила:
- Замена PTFE-трубок — каждые 2 месяца (ежемесячно для CF/GF)
- Подтяжка 4 винтов хаба — при первых признаках проскальзывания
- Дессикант — менять при Level 4-5 или насыщенном индикаторе
- Фиксация конца филамента — каждый раз при загрузке и извлечении катушки
- TPU — только через External Spool Holder, не через AMS
- AMS 2 Pro — только 6-pin кабель, не старый 4-pin
- Все 4 слота не работают = проблема в экструдере или кабелях, не в AMS
