Creality K1: известные проблемы и решения (2026)
Разбираем 10 уникальных проблем Creality K1: керамический блок хотенда, засоры PTFE, баг Input Shaper, тензодатчик автоуровня, материнская плата. Пошаговые решения, коды ошибок, рекомендованные запчасти. Printer Hub.
Creality K1 — скоростной CoreXY-принтер с закрытой камерой и автоматической калибровкой. Но у него есть свои болячки, которых нет у Bambu Lab и FlashForge: хрупкий керамический блок хотенда, короткая PTFE-трубка, баг калибровки Input Shaper и капризный тензодатчик автоуровня. Ниже — 10 уникальных проблем K1, которые не встречаются у других принтеров, с диагностикой, пошаговыми решениями и рекомендованными запчастями.
Гайд написан для оригинального K1 (2023–2025). Большинство решений применимы также к K1 Max, K1C и K1 SE — отмечено в каждой проблеме. Типовые проблемы любого FDM-принтера (волосы между стенками, отклеивание детали, непристающий первый слой) разобраны в отдельных гайдах — ссылки собраны в конце статьи.
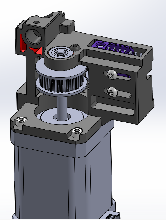
Трещины керамического нагревательного блока хотенда
После 200–500 часов печати принтер выдаёт ошибку нагрева (KEY 2101/2102), провалы температуры на графике, либо хотенд перестаёт греться совсем. На керамическом блоке видны микротрещины, иногда отгоревшие контакты.
Причина. Керамический блок хрупкий, а конструкция хотенда стыкуется с алюминиевым радиатором через тонкие провода термистора и нагревателя. Резкий перепад температуры, натяжение кабелей при снятии сопла или попадание пластика в стык приводят к трещине.
Пошаговое решение
- Выключить принтер и дождаться, пока хотенд остынет до комнатной температуры. Если пропустить этот шаг, вы сломаете и новый керамический блок при установке
- Снять силиконовый носок и визуально осмотреть блок на трещины
- Отсоединить 4-контактный кабель от платы на печатающей голове
- Открутить два винта, удерживающих керамический блок хотенда
- Установить новый комплект керамического блока — обязательно с оригинальным или совместимым биметаллическим соплом
- Аккуратно вставить разъёмы обратно: провода термистора тонкие и отрываются от пайки при малейшем усилии
- Прогреть сопло до 200 °C на холостую и проверить стабильность температуры — отклонение не должно превышать ±2 °C в течение 5 минут
Что может понадобиться:
Засоры PTFE-трубки и перегрев зоны экструдера
Через 2–3 недели печати PLA K1 засоряется практически каждый раз. Экструдер щёлкает и проскакивает, вытащенный филамент на конце расплющен грибовидным утолщением, подача падает. Хуже становится после замены сопла 0,4 мм на 0,6 мм и при печати в наглухо закрытой камере без проветривания.
Причина. Между экструдером и хотендом стоит короткая PTFE-трубка. При температуре камеры выше 40 °C тепло «переползает» вверх по горловине хотенда (эффект heat creep), PLA размягчается прямо в PTFE-трубке и залипает. Закрытая камера K1 — плюс для ABS и ASA, но для PLA её нужно проветривать.
Пошаговое решение
- При печати PLA открывать верхнюю крышку и переднюю дверь — температура в камере не должна превышать 35 °C
- Снять силиконовый колпачок с сопла, прогреть сопло до 240 °C и сделать холодную протяжку (cold pull) нейлоном или специальным чистящим филаментом
- Если холодная протяжка не помогла — разобрать печатающую голову (4 винта на корпусе) и вытащить PTFE-трубку
- Проверить нижний конец трубки: если виден грибовидный налёт, трубку заменить. Подходит оригинальная от Creality или Capricorn XS — резать в ту же длину
- Убедиться, что осевой вентилятор радиатора хотенда (3010) крутится при нагреве выше 50 °C. Если нет — заменить вентилятор
- В настройках PLA снизить температуру стола до 55 °C, скорость печати до 150 мм/с, длину ретракта до 0,8 мм
Что может понадобиться:
Input Shaper сохраняет только одну ось (Y перезаписывает X)
После штатной калибровки резонансов (input shaper) на отпечатке остаётся заметная рябь по оси X — тонкие контуры-двойники за буквами и выступами. Если заглянуть в лог, видно, что значения shaper_freq_x и shaper_freq_y одинаковые: Creality намеренно не измеряет ось X и копирует в неё результат с оси Y. Плюс макрос принудительно выбирает фильтр «ei» — не лучший выбор для большинства K1.
Причина. Баг в Klipper-форке от Creality. Макрос INPUTSHAPER вызывает SHAPER_CALIBRATE AXIS=y, и в printer.cfg записываются одинаковые значения shaper_freq и shaper_type для обеих осей. Обновление прошивки затирает исправленный макрос — править нужно в файле gcode_macro.cfg, который живёт отдельно.
Пошаговое решение
- Получить root-доступ к K1 по инструкции Guilouz или установить Creality Helper Script через SSH
- Открыть файл
/usr/data/printer_data/config/gcode_macro.cfg— через SSH или прямо из веб-интерфейса Fluidd / Mainsail - Найти блок
[gcode_macro INPUTSHAPER]и заменить строкуSHAPER_CALIBRATE AXIS=yнаSHAPER_CALIBRATEбез параметров — тогда Klipper измерит обе оси - В блоке
[gcode_macro AUTOTUNE_SHAPERS]закомментировать строкуvariable_autotune_shapers: 'ei'— иначе макрос принудительно ставит фильтр «ei», а он не лучший для большинства сборок - Перезапустить Klipper: команда
RESTARTв веб-интерфейсе - Запустить калибровку через
INPUT_SHAPER, затем сохранить результат командойSAVE_CONFIG. Теперь значения shaper_freq_x и shaper_freq_y вprinter.cfgбудут разными — именно это нужно
Ошибка KEY 2529 — датчик автоуровня не работает
Во время автоматической калибровки стола принтер выдаёт ошибку KEY 2529 («Leveling sensor chip abnormality») или стол идёт в левый ближний угол и не останавливается, пока не врежется в сопло. Иногда разница между точками сетки превышает 5 мм, хотя стол физически ровный.
Причина. Автоуровень в K1 реализован на тензодатчике (strain gauge) под столом, а не на BLTouch-подобном щупе. Микросхема HX711 читает милливольтовый сигнал и чувствительна к помехам: пульсациям ШИМ нагревателя стола, вибрациям от стоящей рядом техники, остаткам пластика на чёрных резиновых опорах стола. Сам тензодатчик со временем теряет точность и начинает «плавать».
Пошаговое решение
- Протереть сухой тряпкой четыре чёрные резиновые опоры стола — убрать остатки пластика и пыль
- Снять рабочую пластину и проверить, что под ней нет крупинок PLA — они давят на тензодатчик и дают ложные срабатывания
- Переставить принтер на устойчивый стол без вибраций (соседство со стиральной машиной — плохая идея)
- В веб-интерфейсе запустить макрос
LEVELINGи посмотреть график значений: если перепад плавный и в пределах 3 мм — датчик исправен - Если график хаотичный или ошибка KEY 2529 повторяется — заменить тензодатчик (артикул 3205990398) или материнскую плату
- После замены заново выровнять Z-винты: в веб-интерфейсе выполнить макрос
Z_TILT_ADJUST
Что может понадобиться:
Принтер завис на стартовом экране / материнская плата умерла
После включения K1 показывает только логотип Creality и не загружается дальше. Иногда подвисает после обновления прошивки, иногда после долгой печати. В некоторых случаях вообще не включается — на плате не мигает индикатор.
Причина. Две основные причины. (1) Плохой контакт 4-контактного кабеля между материнской платой и платой на печатающей голове — при нагреве он греется сам, сопротивление растёт и связь теряется. (2) Флеш-память материнской платы повреждена после прерванного обновления прошивки. Реже — сгорел MOSFET после скачка напряжения в сети.
Пошаговое решение
- Выключить питание. Отсоединить и заново вставить 4-контактный кабель между платой на печатающей голове и материнской платой
- Включить принтер. Если экран снова висит — отформатировать USB-флешку в FAT32 и залить на неё свежую прошивку с wiki.creality.com
- На материнской плате одновременно зажать кнопки BOOT и RESET на 3 секунды. Сначала отпустить RESET, затем BOOT — плата перейдёт в режим восстановления (bootloader)
- Вставить флешку в USB-порт. Через 3–5 минут индикатор на плате начнёт мигать — прошивка перезаписывается
- Если не помогло — заменить плату на печатающей голове (артикул 2101020226)
- Если и это не спасло — заменить основную материнскую плату (комплект Creality K1 Mainboard Kit)
Что может понадобиться:
Гудящий и стучащий вентилятор обдува детали
На 100 % обдува K1 звучит как пылесос — 65–70 дБ в метре от принтера. На 70 % и ниже стук уходит, но на мостах и нависаниях детали плывут — остывают недостаточно. Через 3–6 месяцев у многих владельцев появляется характерный скрежет правого вспомогательного вентилятора (турбинный 4020) — это предвестник клина подшипника.
Причина. Creality ставит дешёвые вентиляторы на двух подшипниках — турбинный 4020 и осевой 3010. Высокие обороты плюс узкий корпус дают турбулентность и резонанс. Забитые пылью лопасти ещё сильнее увеличивают шум и приближают клин подшипника.
Пошаговое решение
- Выключить принтер, снять правый кожух вспомогательного (AUX) вентилятора обдува — 2 винта
- Очистить лопасти сухой кисточкой. Скопившаяся пыль филамента — причина шума в 40 % случаев
- Если скрежет остался — заменить турбинный вентилятор 4020 (оригинал Creality либо Sunon / Noctua NF-A4x20)
- Напечатать и установить печатный глушитель AUX-вентилятора (aux fan silencer) с Printables или MakerWorld — даёт минус 6–8 дБ
- Для осевого вентилятора 3010 (обдув радиатора хотенда) процедура та же, но ставить Noctua нельзя: у него ниже обороты, хотенд перегреется и начнутся засоры
- Альтернатива: в слайсере включить плавный набор обдува (rampup cooling) — обдув стартует с 25 % и выходит на 100 % только к третьему слою, стука заметно меньше
Что может понадобиться:
Разная натяжка X и Y ремней — рябь и сдвиг слоёв
На тестовом кубе видна лёгкая рябь по X или Y. При высокой скорости (>400 мм/с) случайные сдвиги слоёв на 1–3 мм. У K1 два ремня, и они часто уходят по натяжению при транспортировке или через 100+ часов эксплуатации.
Причина. В K1 применена схема CoreXY: осями X и Y управляют два длинных ремня, перекинутых через перекрёстные шкивы. Если один натянут сильнее другого, появляются ошибки позиционирования и характерный рисунок вертикальных артефактов (VFA — vertical fine artifacts) на боковых стенках модели.
Пошаговое решение
- Распечатать с Printables измеритель натяжения ремней (модель RaduSorin1) или воспользоваться приложением-тюнером для струн (например, Gates Carbon Drive)
- Оба ремня должны давать одинаковую частоту. Creality указывает натяжение 5,5–6,5 Н, что соответствует примерно 85–110 Гц на длинном свободном участке
- Ослабить 2 винта натяжителя с торца рамы, аккуратно сдвинуть ролик в нужную сторону и затянуть винты обратно
- Повторить процедуру со вторым ремнём — расхождение частот не должно превышать 5 Гц
- После регулировки заново запустить калибровку резонансов (см. раздел про Input Shaper выше)
- Проверять натяжение каждые 100 часов печати и обязательно после транспортировки принтера
Что может понадобиться:
K1 отваливается от Wi-Fi и Creality Cloud
Через несколько часов печати принтер пропадает из приложения Creality и из Creality Print, хотя на экране самого принтера Wi-Fi показан активным. Печать при этом продолжается, но управления через сеть нет. После перезагрузки принтера связь восстанавливается — ещё на несколько часов.
Причина. Wi-Fi-модуль на базе чипа RTL8188 работает только на частоте 2,4 ГГц и плохо ведёт себя в mesh-сетях со смешанными диапазонами 2,4 и 5 ГГц под одним SSID. К этому добавился второй фактор: в 2024 году Creality Cloud переехал на новые серверы, и прошивки старше 1.3.3.5 теряют сессию каждые 2–4 часа.
Пошаговое решение
- Обновить прошивку до актуальной версии через веб-интерфейс или меню принтера (Settings → System → Firmware Update)
- В настройках роутера выделить для 2,4 ГГц отдельный SSID (не общий с 5 ГГц в одной mesh) и подключить K1 к нему
- Снизить MTU на сетевом интерфейсе принтера до 1400 — помогает у провайдеров, работающих по PPPoE
- Если удалённое управление через облако не нужно — перейти в локальный режим: Creality Print → Devices → Add via IP
- Как альтернатива: получить root-доступ к K1, поставить Moonraker и управлять через мобильные клиенты OctoApp или Mobileraker — облако не потребуется
- Если связь пропадает каждые 30 секунд, штатный модуль уже не спасти — подключить внешний USB-адаптер Wi-Fi (например, TP-Link TL-WN725N) через USB-порт принтера
Экструдер жуёт филамент — износ шестерни
Экструдер начинает щёлкать и проскакивать, на филаменте остаются пропилы от зубьев шестерни. Подача рваная: один слой выходит нормальным, на следующем уже недоэкструзия. Чаще всего проявляется на 400–800 часах печати или сразу после замены сопла на 0,6 мм с высоким расходом.
Причина. Нижняя половина ведомого ролика у стоковой шестерни K1 — пластиковая. На высоких скоростях и с абразивными филаментами (с карбоновым волокном, с деревянным наполнителем) зубья быстро срабатываются. Установка полностью металлической шестерни или экструдера DXC убирает проблему на корню.
Пошаговое решение
- Открутить и вынуть PTFE-трубку между экструдером и хотендом
- Снять боковую крышку экструдера (2 винта под шестигранник 2,0 мм)
- Осмотреть шестерни: если зубья срабатываются или ведомая шестерня покрыта царапинами — менять
- Установить комплект DXC с двумя металлическими шестернями или полностью металлический экструдер Hummingbird
- Откалибровать количество шагов экструдера (E-steps): по команде выдавить 100 мм филамента, замерить реальное значение линейкой и скорректировать коэффициент
- В слайсере (или в конфиге прошивки) обновить значение шага экструдера (step distance) — для DXC-редуктора примерно 0.00222 мм/шаг
Что может понадобиться:
CFS роняет остатки филамента мимо лотка для сброса
После установки CFS (многоматериальная система Creality) каждая смена цвета оставляет на детали тёмные пятна. Принтер должен выталкивать остатки старого филамента через канал сзади в лоток для сброса, но попадает мимо — голова возвращается и размазывает обрезки по верхнему слою. На партии CFS, выпущенной с марта 2025 года, к этому добавляется вторая беда: система не определяется — на CFS горят 4 красных светодиода, в меню принтера пункт CFS не появляется вовсе.
Причина. Два разных бага. (1) Координаты канала сброса не сохраняются в printer.cfg после обновления прошивки — они сбрасываются к заводским, которые у многих пользователей не совпадают с реальным положением лотка. (2) K1 с весны 2025 года получили новую ревизию платы на печатающей голове. Старая прошивка (младше 1.3.3.9) её просто не распознаёт — Creality заблокировал работу со смешанными ревизиями железа и софта.
Пошаговое решение
- Обновить прошивку и принтера, и CFS до версии 1.3.3.9 или новее — отдельно через меню принтера (Settings → Firmware Update) и отдельно для CFS
- После обновления вручную откалибровать положение канала сброса: в веб-интерфейсе выполнить макрос
CALIBRATE_PURGE_POSITION - Смазать направляющие канала сброса сухой PTFE-смазкой (WD-40 не подходит — впитывается в пластик и со временем разрушает его)
- Для CFS 2025 года: проверить ревизию платы на печатающей голове — маркировка на PCB должна соответствовать версии прошивки (список совместимости есть на wiki.creality.com)
- Напечатать с MakerWorld сторонний лоток-ловушку под задний канал (модель «Creality K1 Max Poop Tray», id 1522152) — он подхватывает обрезки, которые не попали в штатный лоток
- В слайсере увеличить длину продувки (purge length) при смене цвета до 30 мм — короткий выброс не успевает вытолкнуть старый цвет и на детали остаётся пятно
Что может понадобиться:
Справочник кодов ошибок K1
На экране K1 ошибки появляются в формате KEY xxxx. Ниже — самые частые коды с описанием, вероятной причиной и действием. Полный список — в официальной wiki Creality.
| Код | Что означает | Причина | Действие |
|---|---|---|---|
| KEY 1001 | Ошибка связи с материнской платой | Пропал контакт 4-контактного кабеля между платой на печатающей голове и материнской платой | Переподключить кабель, проверить его на обрыв |
| KEY 2101 | Недостаточный нагрев сопла | Трещина керамического блока, обрыв провода нагревателя | См. раздел 'Трещины керамического блока' |
| KEY 2102 | Перегрев сопла | Термистор вне сокета или повреждён | Проверить посадку термистора в керамическом блоке |
| KEY 2105 | Сопло не прогрелось за 90 сек | Силиконовый носок порвался, потеря тепла | Заменить силиконовый носок |
| KEY 2201 | Недостаточный нагрев стола | Обрыв кабеля подогрева стола | Проверить разъёмы под столом |
| KEY 2202 | Перегрев стола | Замыкание в термисторе стола | Заменить термистор стола |
| KEY 2529 | Датчик автоуровня (strain gauge) не работает | Помехи, мусор под опорами, поломка тензодатчика | См. раздел 'Ошибка KEY 2529' |
| KEY 3001 | Ошибка датчика филамента | Мусор в датчике или закончился филамент | Очистить датчик, проверить наличие филамента |
| KEY 3003 | Ошибка подачи филамента | Засор сопла или проскальзывание экструдера | См. раздел 'Засоры PTFE-трубки' |
| KEY 5001 | Ошибка обновления прошивки | Прервано питание, повреждённый образ | Восстановить через USB-flash recovery |
| KEY 6001 | Неконсистентное давление экструзии | Износ шестерни экструдера, засор | Проверить экструдер, откалибровать коэффициент потока |
Общие проблемы 3D-печати
Кроме уникальных болячек K1 вы столкнётесь с типовыми проблемами любого FDM-принтера. Каждую из них мы разобрали в отдельном подробном гайде — переходите по ссылкам:
- Полный гайд по засорам сопла
- Гайд по первому слою для любого принтера
- Нити и паутину убираем раз и навсегда
- Деформация и отклеивание — полный гайд
- Калибровка потока (недо- и переэкструзия)
- Сдвиг слоёв и ряби — причины и решения
- Как сушить пластик
- Обслуживание 3D-принтера
- Какой филамент выбрать
- Безопасность 3D-печати и вентиляция
Модели серии K1
Многие проблемы в этой статье применимы ко всей линейке K1. Если у вас не оригинальный K1, смотрите соседние модели:
Частые вопросы владельцев K1
Итог
K1 — мощный CoreXY-принтер за разумные деньги, но он требует знаний и регулярного ухода. Если готовы разбираться, 9 из 10 описанных проблем чинятся своими руками за один вечер. Если нет — берите Bambu Lab. Сохраните эту статью в закладки: она пригодится при каждом новом инциденте.
Есть вопрос по K1, которого нет в статье? Напишите нам через форму обратной связи — дополним гайд.
